凌云探索 |《行政复议法》修改为哪般(下)
1555 2023-12-04 16:16
《行政复议法》
修改为哪般(下)
把行政复议打造成“民告官”主渠道
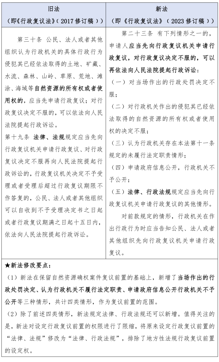
三、增加行政复议前置范围
一般而言,公民、法人或者其他组织可以自由选择提起行政复议,或者向法院提起行政诉讼。所谓行政复议前置,是指将申请行政复议作为提起行政诉讼的条件,即只能先申请行政复议,对行政复议决定不服的才可以提起行政诉讼。
行政复议前置的目的是,在某些专业性、技术性或者应急性等特征较强的领域,充分发挥行政机关的专业性和技术性优势,提高处理行政争议的准确性,将矛盾化解在行政机关内部,减轻人民法院的审判负担,实现行政复议化解行政争议的主渠道作用。
综上,原则上当事人可以自由选择提起行政复议或者直接向法院起诉,行政复议前置是少数例外情形。
笔者对上述四类情形部分事项,举例说明:
四、建立行政复议调解制度
五、新增、优化行政复议决定的类型、内容
行政复议决定,是指行政机关受理复议申请、依法审理、对行政行为的合法性、合理性进行评价后,就有关行政争议作出的裁决结果。新《行政复议法》新增、优化了行政复议决定的类型、内容。
笔者将新《行政复议法》新增、优化后的全部行政复议决定类型(共计10类),做如下归纳:
六、优化规范性文件附带审查制度
规范性文件附带审查,是指当事人在申请行政复议的同时,如果认为行政机关的行政行为所依据的规范性文件不合法的,可以对行政行为所依据的该规范性文件提出附带审查申请。
下面,举一个案例予以说明:
在该案例中,A县卫生局颁布的《新型农村合作医疗管理工作实施办法》,即为规范性文件,A县医保中心依据这个规范性文件,作出的《不予报销决定》,因此,如果不把这个规范性文件打掉(即排除适用),难以撤销《不予报销决定》。
该案例突出了,行政机关的行政行为所依据的规范性文件不合法的情况下,对该规范性文件提出附带审查申请,很有必要。
本次新《行政复议法》,着重针对“复议机关有权处理该规范性文件或者依据”的情形,进行优化、完善,具体如下:
七、申请行政复议更加便捷、便民
新《行政复议法》对相关环节、流程,进行便捷、便民调整,具体如下:
八、进一步优化行政复议程序
旧《行政复议法》不区分案件类型,原则上采用“书面审查”方式,模式比较单一;但是行政纠纷的类型多种多样,既有疑难、复杂、社会影响较大的案件,也有事实清楚、争议不大的案件,一律采用单一模式审理,不利于及时、有效地解决行政纠纷,新《行政复议法》区分普通程序和简易程序处理,普通程序和简易程序的区别如下:
7 《中华人民共和国道路交通安全法》第九十三条 对违反道路交通安全法律、法规关于机动车停放、临时停车规定的,可以指出违法行为,并予以口头警告,令其立即驶离。机动车驾驶人不在现场或者虽在现场但拒绝立即驶离,妨碍其他车辆、行人通行的,处二十元以上二百元以下罚款,并可以将该机动车拖移至不妨碍交通的地点或者公安机关交通管理部门指定的地点停放。公安机关交通管理部门拖车不得向当事人收取费用,并应当及时告知当事人停放地点。因采取不正确的方法拖车造成机动车损坏的,应当依法承担补偿责任。
律师简介
董益钢 | 专职律师
云南凌云律师事务所总部合伙人
投融资业务中心Ⅲ部负责人
云南省律师协会行政及依法治省法律业务研究委员会 副主任
昆明市律师协会国有资产法律专业委员
昆明市人民检察院首届听证员
全国中小企业协会、中国标准化委员会《中小企业合规评价认证标准》起草人之一
执业专长:行政法;国资监管、合规;公司法事务;建设工程等。
撰稿 | 董益钢
编辑 | 凌竹
本月轮值领导审核 | 李春光 张晓山
【免责声明】本文观点仅作为交流讨论目的,不可视为云南凌云律师事务所正式法律意见或建议。如您有任何法律问题或需要法律服务,欢迎与本所联系。云南凌云律师事务所对转载、分享的内容、陈述、观点保持中立,不对图文包含内容的真实可靠性或完整性提供任何明示或暗示的保证,图文均仅供读者参考!
【版权说明】图文仅供交流学习,禁止用于商业用途,版权归原创者所有,若来源标注错误或侵犯到您的权益,烦请告知,我们将立即删除。
小鹅通 | 律视界
视频号 抖音 头条 b站 | 凌云律师
快手 优酷 腾讯 喜马拉雅 微博 | 凌云律师事务所
